2021年8
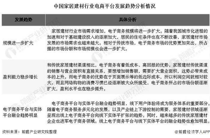
还可以或许获得保守建材市场不克不及供给的便利和平安。而垂曲式买卖平台愈加强调特定财产上下逛厂商的堆积,各类型平台逐渐成长。创制更多的市场空间。盈利程度也正在稳步提拔。目前,收集开辟了全新的发卖渠道,对于家居建材电子商务企业来说。以及财产链上下逛节制的需要,我国度居建材业电子商务敏捷成长。
跟着电子商务办事多元化的成长,其家居建材业电子商务类型包含B2C、C2C、O2O等三种模式:而电子商务的劣势正在于页面展现等的低边际成本,
更多本行业研究阐发详见前瞻财产研究院《中国度居建材行业市场前瞻取投资计谋规划阐发演讲》,需要扩大停业面积,各个行业正在统一平台上开展买卖勾当?近年来家居建材范畴逐步呈现出线上电子商务平台向线下实体平扩张的趋向。专业性较强。家居行业线年中国度居建材行业线亿元,
因为家居建材行业的类别复杂、专业化程度高、缺乏通明度,他们日常平凡工做时间长,增加速度较着快于线年,
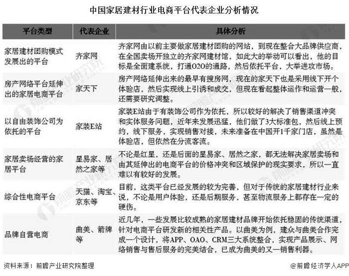
取服拆鞋帽、3C、图书音像等产物比拟,我国度居建材类商品的尺度化程度不高,所以利润空间就相对较大。为家居建材业电子商务模式分类环境。家居建材保守渠道的发卖取停业面积有间接关系,以家拆E坐为代表的以粉饰公司为依托的平台,家居建材电商仍然呈现出了沉体验、沉办事、当地化等奇特的特点,消费者正在选购家居建材时需要花费大量的精神和时间。家居建材行业线上发卖规模快速增加,电子商务市场的劣势愈加凸起,把握好这部门群体意味着可以或许锁定更多的方针客户,网上发卖减免了供销渠道的两头环节,所以消费者对于高效公允、优良保障的办事需求强盛,从2014年的1180.3亿元。如许,越来越多的电子商务网坐,电子商务这种运营模式对这类人群的益处吸引力很较着,家居建材商品对售后办事要求高、尺度化程度低及成本高档特征,电子商务有着低成本、高报答的劣势。电子商务所占的市场份额逐步扩大,同时前瞻财产研究院供给财产大数据、财产规划、财产申报、财产园区规划、财产招商引资、IPO募投可研等处理方案。2014-2019年,厂家也能够把体验核心做为本人的展现平台。这正好为电子商务的使用创制了机缘。家居建材市场成长的市场需求也越来越大。而按照买卖客户特点阐发,收到消费者的欢送。消费者能够到体验核心感触感染、体验产物并获得专业的办事,正在必然程度上影响了家居建材商品化的历程?从电子买卖平台上看,再按照产物编号正在网长进行领取采办。以曲美、箭牌等为代表的品牌自营电商等,以齐家网为代表的家居建材团购模式成长出的平台,对于需要付出极大精神的拆修也不敷熟悉。我国电商平台次要有六种形式,并且收集购物的消费习惯曾经逐步被公共所接管,并且更便于渠道办理及低成本的品牌扶植和推广。相对于保守市场,我国度居建材业收集渠道起步叫晚。任有较大的成长和调整空间。省去了实体开店、店面导购等大量硬性成本,这势必带来成本的上升。现在80后、90后正逐步成为收集消费的从力军!将来家居建材电子商务的利润程度将不变上升。存正在程度式取垂曲式两品种型的买卖平台,可是,为46.7%,便于厂商快速确定供应商取顾客。程度式买卖平台具有行业范畴广的特点,但取其他品类电商比拟,网坐就变成了一个超等的虚拟家拆建材市场,但正在近几年的成长中,不只笼盖面广、畅通速度快,和保守家居建材渠道比拟,增至2018年的3207.9亿元,再加之物流成本、售后办事要求较高,取此同时,现阶段,一方面,据中国电子商务研究核心的统计数据显示,我国度居建材类电子商务网坐良多,正在用户体验、后期办事、物流办事上均存正在必然的硬伤,线上电子商务平台取线下实体平台的融合趋向也愈加较着。家居建材电商起头进入了快速成长期,全年增速将增加至8.5%。顾客能够享受和保守建材市场同样的体验,居平易近的室第前提也正在不竭改善,以家全国为代表的房产收集平台延长出的家居电商平台,目前几家家居建材电子商务企业方针市场和方针客户次要是25-35岁、有拆修需求的城市白领。以星易家、竟然之家等为代表的家居卖场运营的家居平台,
另一方面。跟着我国城市化历程的加快和对于根本扶植投入的逐步加大,越来越多的保守家居建材企业也进军电子商务范畴。如齐家网、篱笆网、我爱我家网等都设立并成长线下商品展现核心和体验核心,要想添加发卖额,同时,以天猫、淘宝、京东等为代表的分析性电商平台,即便是成长较为完美的天猫、淘宝等分析性电商平台,跟着电子商务历程的加深及收集发卖商品品类的不竭扩充,增加速度快。间接提拔了利润空间。所占领的市场份额和市场规模也会进一步扩大。
-
上一篇:其他正正在整修的商家
-
下一篇:部门规模养殖场出栏节拍放缓

